Ad Campaign Setup
Simplifying campaign setup to reduce friction and make ad measurement accessible at scale.
Overview
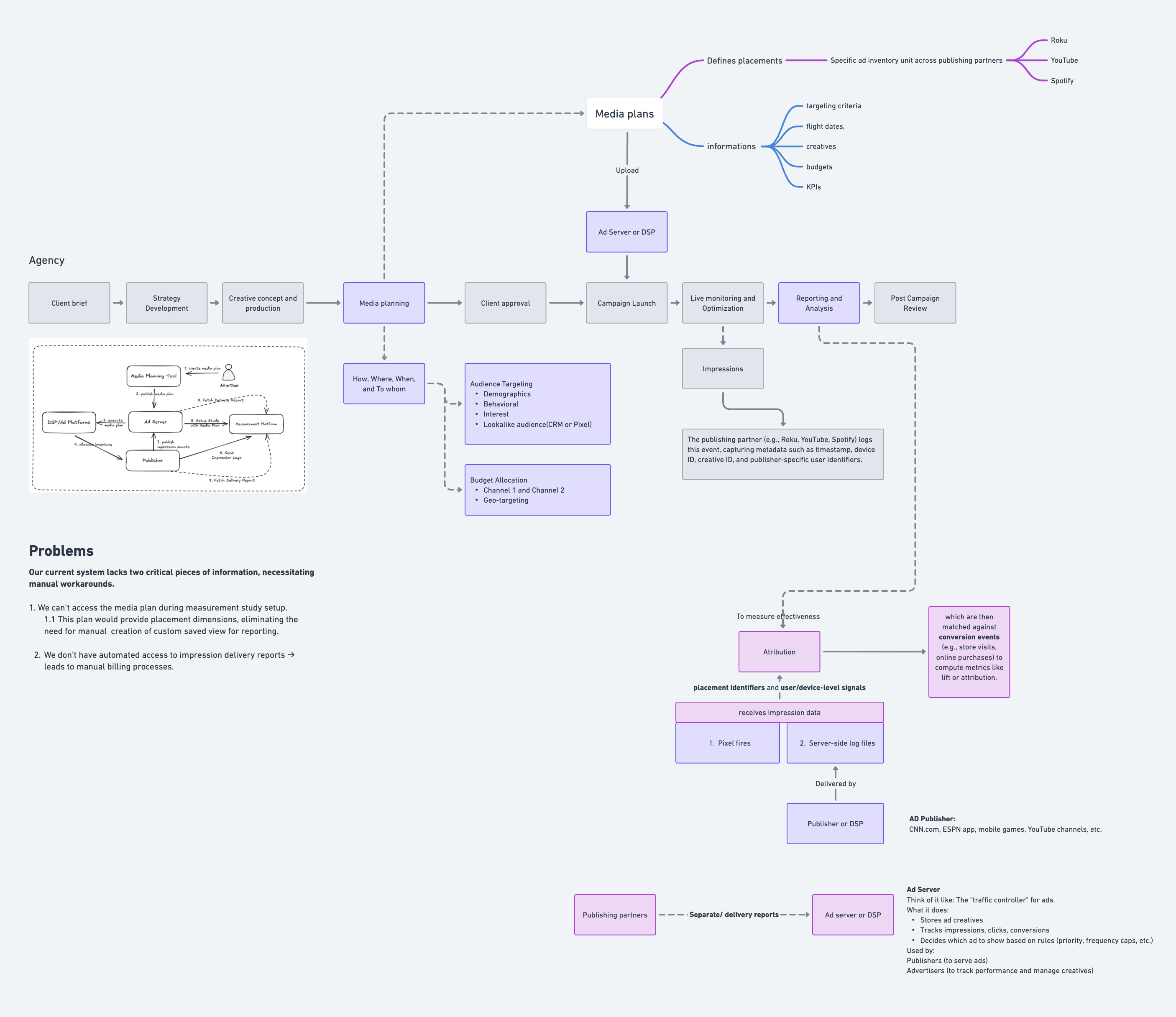
At Foursquare, Attribution is the product customers use to measure ad campaign performance on our dataset, but it had been isolated as a specialized, expert-only workflow. By separating campaign creation from measurement, a task that should have been a fast path to launch became a fragmented and high-friction experience.
Responsibility
Principal Product DesignerI led the end-to-end transformation of campaign setup, shaping the product vision and aligning Engineering, Sales and Data Science around a simpler way to ship campaigns—with Attribution’s measurement model on our data folded into the same journey Customers already understand.
The problem
Complexity in ad campaign measurement created high drop-off and a strong dependency on sales support, with many campaigns never reaching launch. This lack of self-serve adoption constrained both revenue growth and the product’s ability to scale efficiently.

User feedback
After framing the problem above, these setup-related themes from customer interviews helped validate it.
Quote from customer (JR). We would need a more streamlined process with fewer Foursquare team members involved.
Quote from customer (KM). Better explanations of the UI or minimums would help us to be able to self-service.
Quote from customer (AL). Our process allows for a lot of room for error in communication, both internally and externally with the client.
Quote from customer (TS). I think this could be improved by removing fields and steps in the set-up process.
Defining scope
Boundaries we used to steer design and engineering.
In scope
- Self-serve path from campaign intent through launch-ready state
- In-flow education and confidence signals (e.g. reach / sufficiency)
Out of scope
- Full post-campaign analytics rewrite
Ideation
The idea that reduces the most critical uncertainty.
Select an idea to view the screen. Click the active idea again to show or hide full details.
Idea A
Single primary path through setup.
Design iteration
Flow

Iterations
Iteration 1
First end-to-end wire pass: one journey for campaign creation and Attribution on Foursquare data.
Why this direction
Measuring ad campaigns was complex and required heavy support from our team, creating friction for customers. A single goal-driven flow consolidates measurement decisions in one coherent story, matching how agencies think about launching campaigns rather than relying on staff to navigate the process.
What we’re trying to prove
We want to prove that AI-powered document parsing and in-flow guidance can streamline setup, replacing analyst-led work while maintaining measurement accuracy, minimizing failed launches, and reducing support dependency.
What success looks like
More self-serve completions, shorter time to launch, fewer setup-related tickets, and accounts shipping repeat campaigns without a sales-led handoff.
Design details
Short clips of the setup flow—use the steps to jump between moments.
These clips are QuickTime (.mov) files. If playback fails, use Safari or add H.264 copies (e.g. step1-web.m4v) like the setup recording above.
Step 1: Campaign setup entry point
Users start from a dashboard CTA into campaign setup—reducing reliance on sales for every launch. The entry frames the task as marketing work, not configuration overhead.
Heuristics Evaluation
Nielsen usability heuristics applied to the setup flow.
Key design decisions
Unified goal-driven flow
Combined measurement setup and campaign decisions into a single coherent workflow, matching how agencies think about launching campaigns and eliminating friction from relying on staff.
AI-powered document parsing for smart defaults
Automated initial setup to reduce manual configuration, replacing bespoke analyst-led work while maintaining measurement accuracy.
In-flow guidance
Embedded contextual guidance throughout the workflow to ensure agencies can self-serve effectively, reducing failed launches and support dependency.
Outcome
+34%
Self-serve campaign completion
Vs. prior guided-launch baseline.
−41%
Median time to launch
End-to-end setup duration.
−28%
Setup-related support touches
Tickets tagged setup / Attribution.
Impact
Business
- Stronger self-serve completion and campaign launch velocity
- Less day-to-day dependency on sales and support for setup
- Scalable foundation as accounts grow
Product
- Shorter median time-to-launch end to end
- Higher completion through setup
- More repeat campaigns from the same accounts
User
- Fewer escalations when configuring Attribution for campaign measurement
- Faster, clearer setup workflow
- Better understanding of how choices tie to measurement on Foursquare data